The Chinook sample database for a digital media store can be used to explore and learn YugabyteDB.

You can install and use the Chinook sample database using:

In either case, you use the YugabyteDB SQL shell (ysqlsh) CLI to interact with YugabyteDB using YSQL.

About the Chinook database

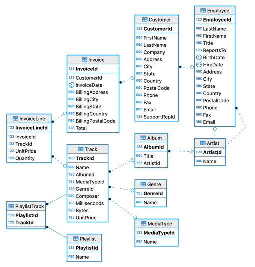
The Chinook data model represents a digital media store, including tables for artists, albums, media tracks, invoices, and customers.

  • Media-related data was created using real data from an Apple iTunes library.
  • Customer and employee information was created using fictitious names and addresses that can be located on Google maps, and other well formatted data (phone, fax, email, etc.)
  • Sales information was auto generated using random data for a four year period.

The Chinook sample database includes:

  • 11 tables
  • A variety of indexes, primary and foreign key constraints
  • Over 15,000 rows of data

For details, here's the entity relationship diagram of the Chinook data model.

Chinook ER diagram

Install the Chinook sample database

The Chinook SQL scripts reside in the share folder of your YugabyteDB or client shell installation. They can also be found in the sample directory of the YugabyteDB GitHub repository. The following files will be used for this exercise:

Follow the steps here to install the Chinook sample database.

Open the YSQL shell

If you are using a local installation of YugabyteDB, run the ysqlsh command from the yugabyte root directory.

$ ./bin/ysqlsh

If you are connecting to YugabyteDB Aeon, open the ysqlsh cloud shell, or run the YSQL connection string for your cluster.

Create the Chinook database

To create the chinook database, run the following command.

yugabyte=# CREATE DATABASE chinook;

Confirm that you have the chinook database by using the \l command to list the databases on your cluster.

yugabyte=# \l

Connect to the chinook database.

yugabyte=# \c chinook
You are now connected to database "chinook" as user "yugabyte".
chinook=#

Build the tables and objects

To build the tables and database objects, run the following \i command.

chinook=# \i share/chinook_ddl.sql

You can verify that all 11 tables have been created by running the \d command.

chinook=# \d

Load the sample data

To load the chinook database with sample data, you need to run the SQL scripts.

First, run the SQL script to load the genres, artists, and albums.

chinook=# \i share/chinook_genres_artists_albums.sql

Next, run the SQL script to load the songs.

chinook=# \i share/chinook_songs.sql

Now verify that you have data by running a simple SELECT statement to pull some data from the Track table.

chinook=# SELECT "Name", "Composer" FROM "Track" LIMIT 10;
              Name               |                          Composer
---------------------------------+------------------------------------------------------------
 Boa Noite                       |
 The Memory Remains              | Hetfield, Ulrich
 Plush                           | R. DeLeo/Weiland
 The Trooper                     | Steve Harris
 Surprise! You're Dead!          | Faith No More
 School                          | Kurt Cobain
 Sometimes I Feel Like Screaming | Ian Gillan, Roger Glover, Jon Lord, Steve Morse, Ian Paice
 Sad But True                    | Apocalyptica
 Tailgunner                      |
 Tempus Fugit                    | Miles Davis
(10 rows)

Explore the Chinook sample database

That’s it! Using the command line or your favorite PostgreSQL development or administration tool, you are now ready to start exploring the chinook database and YugabyteDB features.